
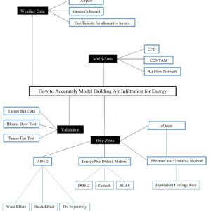
This report investigates the accuracy and simplicity of use of different energy modeling tools to simulate a building’s air leakage, by comparing OpenStudio (EnergyPlus) and eQUEST to actual measured data.
The accuracy of the Infiltration algorithms used in various energy modeling software (such as EnergyPlus) may be specific to only some building archetypes (for example, low-rise residential), but not accurate for all building archetypes.
The actual airtightness measurements of the building envelope was conducted on a test building located on the National Research Council campus using a tracer-gas-test protocol.
One of the main assumptions when comparing one energy model with another is that the buildings and their respective systems are accurately represented in the models used. The model simulations were benchmarked against one full year of actual energy consumption data. The investigation, using the same annual weather data in the models, allowed selected air infiltration (air changes per hour) algorithms to be manually changed for each model to identify under which weather conditions the algorithms display a greater variance in their results.